05月08日(四)腸病毒防治宣導
發佈日期:2018-05-02
05月08日(四)腸病毒防治宣導

春夏初秋之際,腸病毒肆虐,對許多孩子構成莫大的威脅,希望藉由老師、家長共同參與,一同為「預防腸病毒的工作而努力」,共同為孩子健康成長盡一份心力。
認識腸病毒
炎熱的夏天慢慢逼近,也是進入腸病毒最活躍的季節。自從1998年台灣爆發腸病毒感染重症病例後,許多家長對於腸病毒都聞之色變。事實上,腸病毒感染常見的手足口疾病與咽峽炎,對小兒科醫師來說,是一種常見的良性疾病、死亡率極低。
在1998年,台灣的小兒科醫師發現,兒童感染腸病毒後,出現了很不尋常的病程;病人會因為中樞神經系統的併發症而死亡。經過更進一步的研究發現,原來是出現一種毒性強、特別會侵犯神經系統的腸病毒71型。由於腸病毒71型的流行,使得兒童腸病毒感染增加了許多危險性。真正令人畏懼的是腸病毒家族中的腸病毒71型。

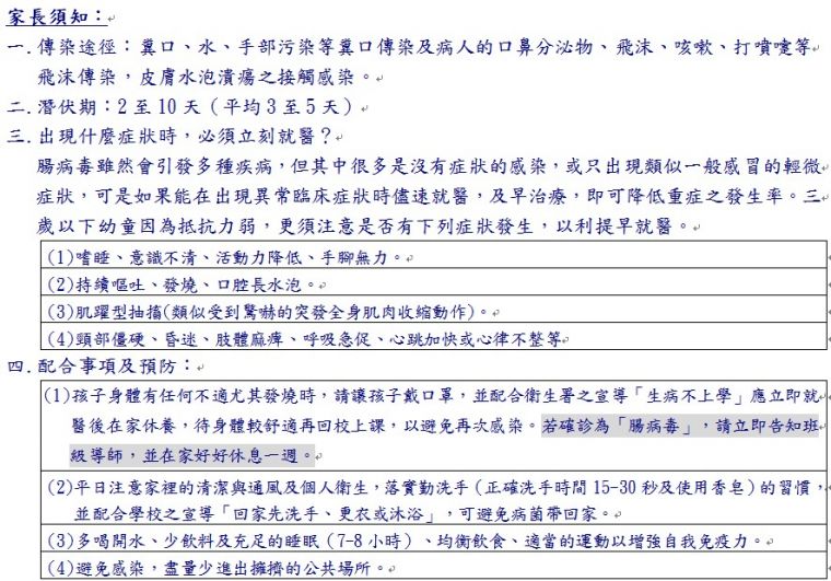
校內防治工作之施行
一.提供教師、幼兒與家長正確之腸病毒相關知識。
二.提供充足且適當之洗手環境,包括潔淨之廁所與洗手設備、安全之自來水設施、以及肥皂或
洗手乳等洗潔劑。
三.注意環境衛生,如保持教室之清潔與通風。
四.共用之書籍或置物櫃等定期消毒與清潔。
五.提供充足且必要的清潔工具與清潔劑,例如:清洗廁所等所戴之防水手套、消毒劑等,避免
幼兒或教師在未採行適當防護之情形下而接觸感染源。
六.時時注意幼兒之健康與請假情況。
【小提醒】
◎腸病毒已進入流行高峰期,週末請勿進入密閉的公共場所,並請勤洗手並請配戴口罩,以免
交叉感染。若孩子身體不適請告知學校就醫狀況,讓我們共同照顧孩子的健康!
